Top

SNS

  • Facebook
  • 使用messenger傳訊給MAonline
暨南專欄
台灣工具機產業導入智慧工廠 關鍵因素之探討(下)
2023.12.11∣瀏覽數:822

台灣工具機產業導入智慧工廠
關鍵因素之探討(下)

東海大學企業管理學系教授 黃延聰 東海大學高階經營管理碩士 林志威
為了協助臺灣工具機業順利實現智慧工廠轉型,我們通過訪談8位工具機廠商的高階主管,整理出臺灣工具機產業的發展現況、發展趨勢、困境、和導入智慧工廠的關鍵 因素,這些因素有助於確保臺灣工具機業能夠成功地實現智慧工廠的轉型。
  • 臺灣工具機產業的發展現況(如表1所示)
  • 臺灣工具機業者導入智慧工廠發展趨勢(如表2所示)
  • 臺灣工具機業者導入智慧工廠發展困境(如表3所示)
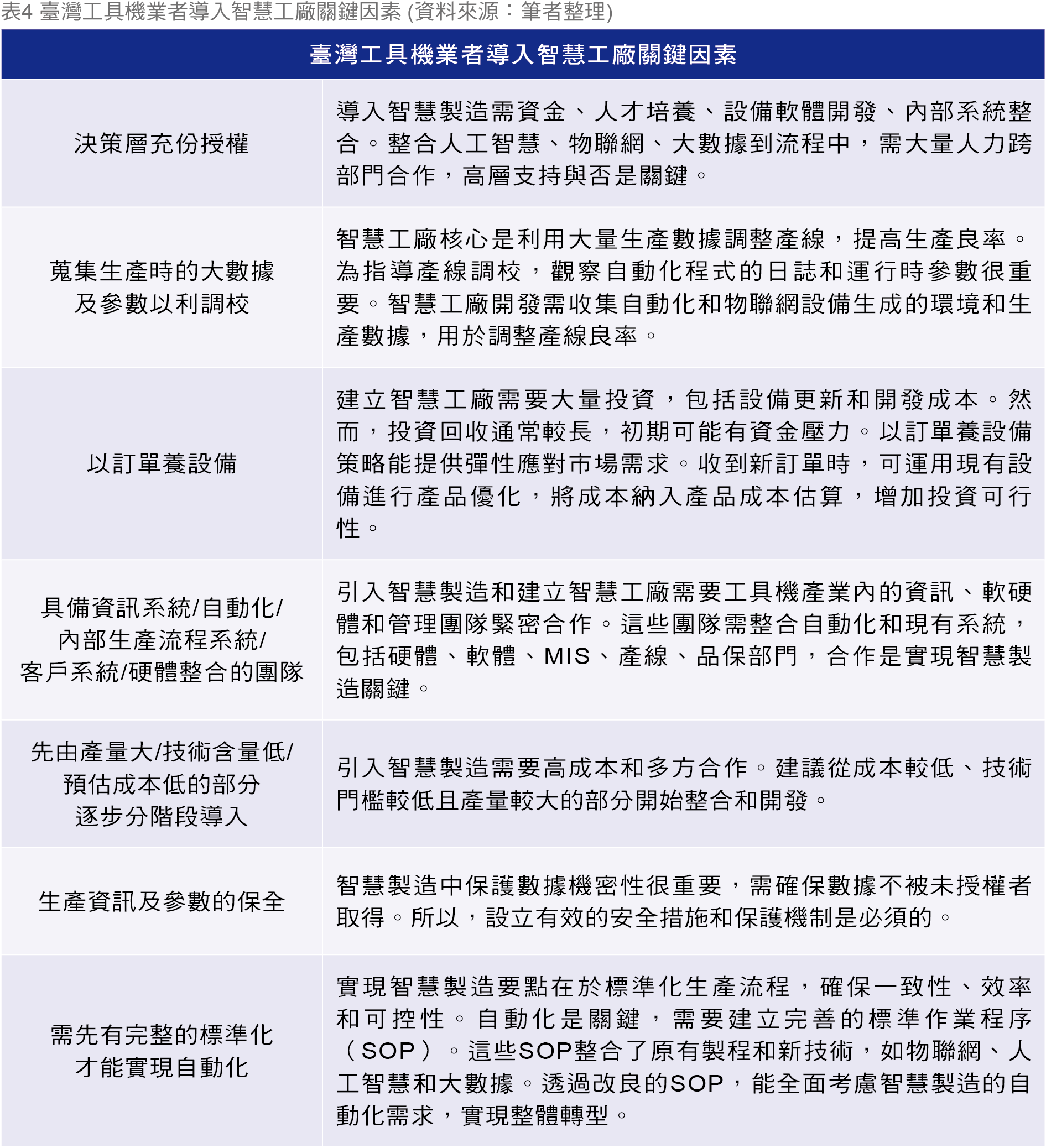
  • 臺灣工具機業者導入智慧工廠關鍵因素(如表4所示)
MA156.暨南專欄-臺灣工具機產業的發展現況 MA156.暨南專欄-臺灣工具機業者導入智慧工廠發展趨勢 MA156.暨南專欄-臺灣工具機業者導入智慧工廠發展困境 MA156.暨南專欄-臺灣工具機業者導入智慧工廠關鍵因素

根據上述臺灣工具機業者導入智慧工廠發展趨勢以及導入智慧工廠發展困境,筆者分析得出臺灣工具機業者導入智慧工廠的關鍵因素準則(如圖1所示)。MA156.暨南專欄-臺灣工具機業者導入智慧工廠的關鍵因素準則

筆者進一步將導入智慧工廠的關鍵因素分為兩個主要類別:一般關鍵因素和臺灣關鍵因素。一般關鍵因素代表了全球範圍內智慧工廠導入的共同要素,例如技術發展、自動化程度、生產效率提升和供應鏈整合等。而臺灣關鍵因素則指那些在臺灣特定背景下對工具機產業智慧工廠導入至關重要的因素,例如經濟規模、政府政策支持、產業聚集效應和技術人才優勢等。

在經濟因素這個情況下,筆者覺得臺灣目前首要解決的困境和趨勢是經濟規模面向,經濟規模視為關鍵因素的原因如下:

1.市場規模:

臺灣的市場相對較小,導致工具機產業面對的內需市場有限。這使得企業必須更注重市場定位和競爭策略,以在有限市場中取得競爭優勢。

2.資源可用性:

相對於大型經濟體,臺灣的資源可用性有限。這包括資金、技術和人力資源。經濟規模小意味著企業需要更有效地管理和配置資源,以確保競爭力和可持續發展性。

3.產業聚集效應:

臺灣的產業和供應鏈可能較為集中,形成產業聚集效應,這種聚集效應有助於資源共享和知識交流,形成協同效應。這對於智慧工廠導入的關鍵因素,如供應商集中度、合作模式和技術轉移,可能產生影響。

綜合而言,這些關鍵因素準則在臺灣工具機業導入智慧工廠的過程中具有重要性。透過分析一般和臺灣特有的關鍵因素,我們能夠更好地理解如何實現智慧工廠轉型。特別是在經濟因素方面,經濟規模的小型帶來挑戰,但同時也有著獨特的產業聚集效應。通過釐清這些關鍵因素,臺灣工具機業可以更有針對性地擬定策略,克服困境,並在智慧工廠的道路上取得成功。 (全文完)

註:第一作者為東海大學企業管理學系教授;第二作者為東海大學高階經營管理碩士生,現為鼎仕精密股份有限公司經理。

台灣美捷科